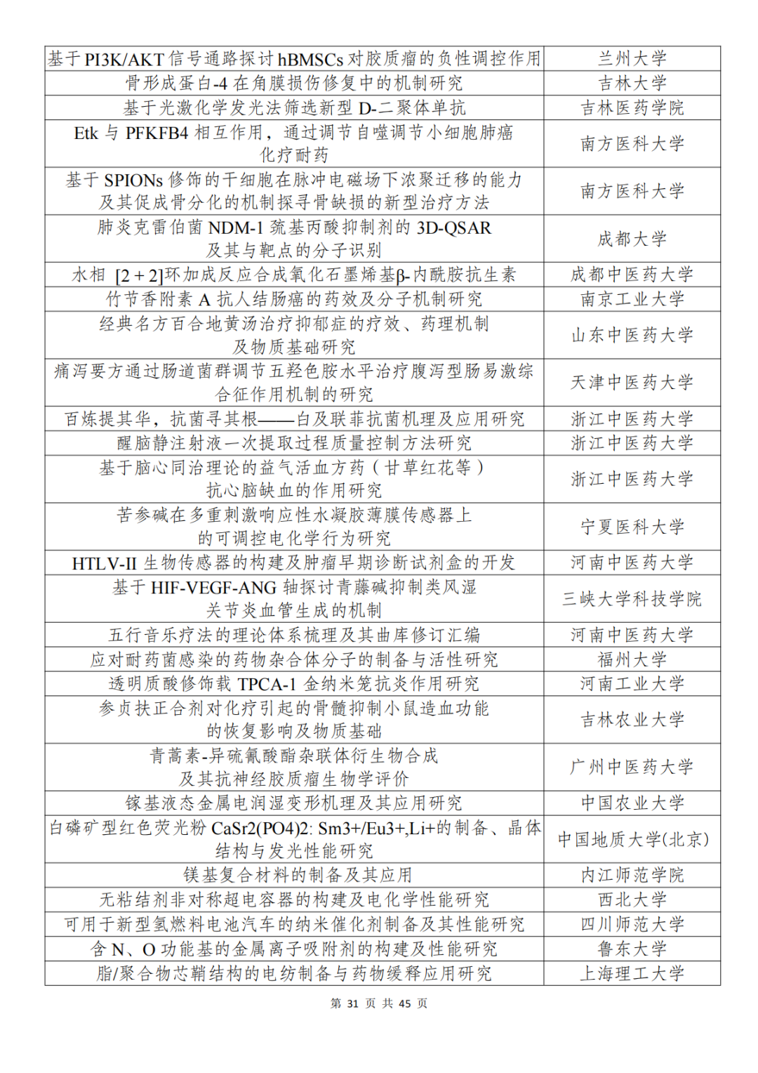
第十六届“挑战杯”全国大学生课外学术科技作品竞赛授奖名单公示

发布时间:2023-10-16      阅读量:5570次     

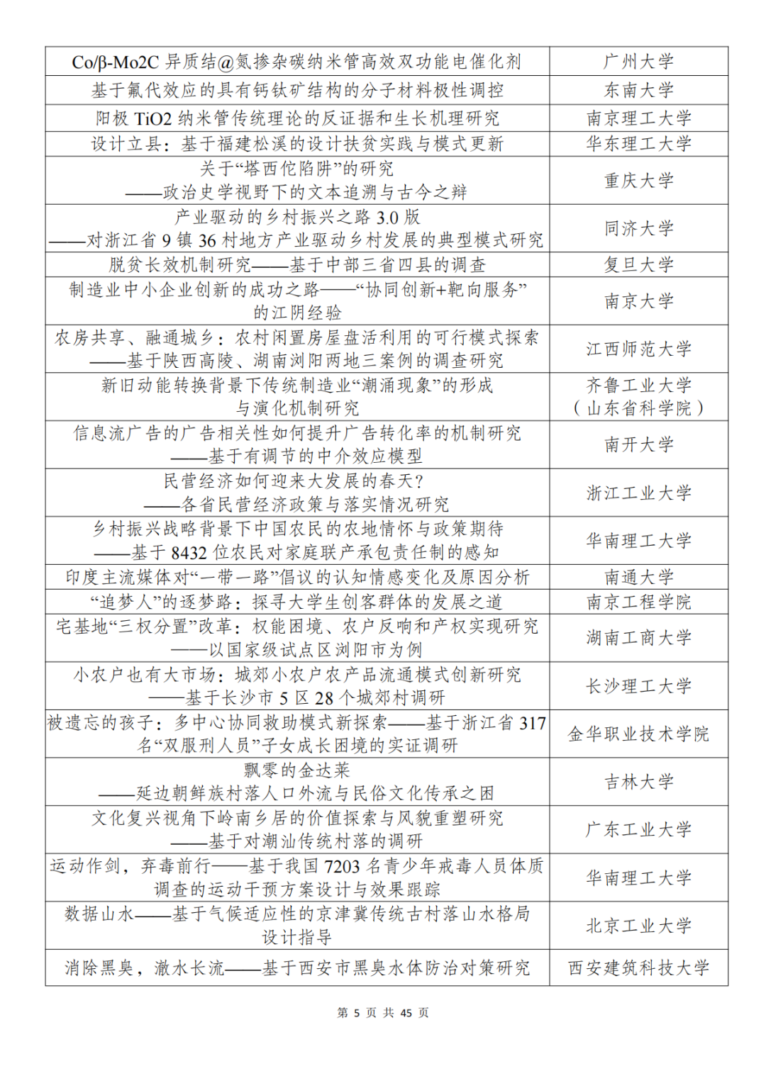
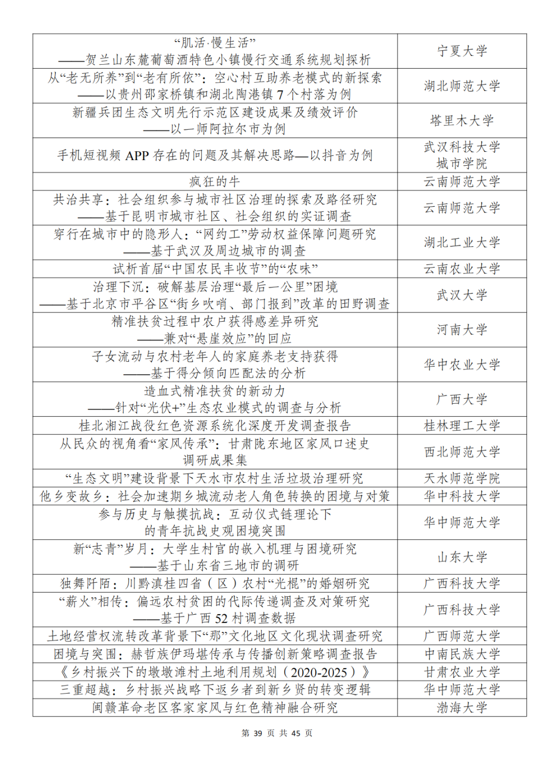
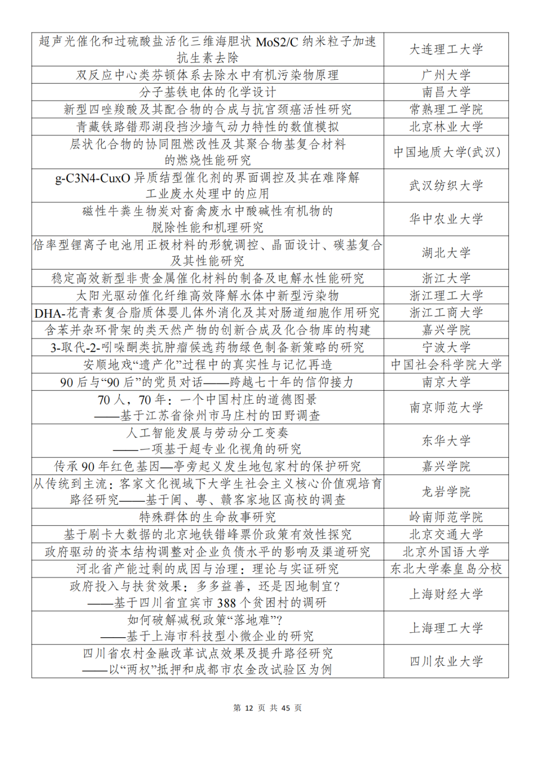
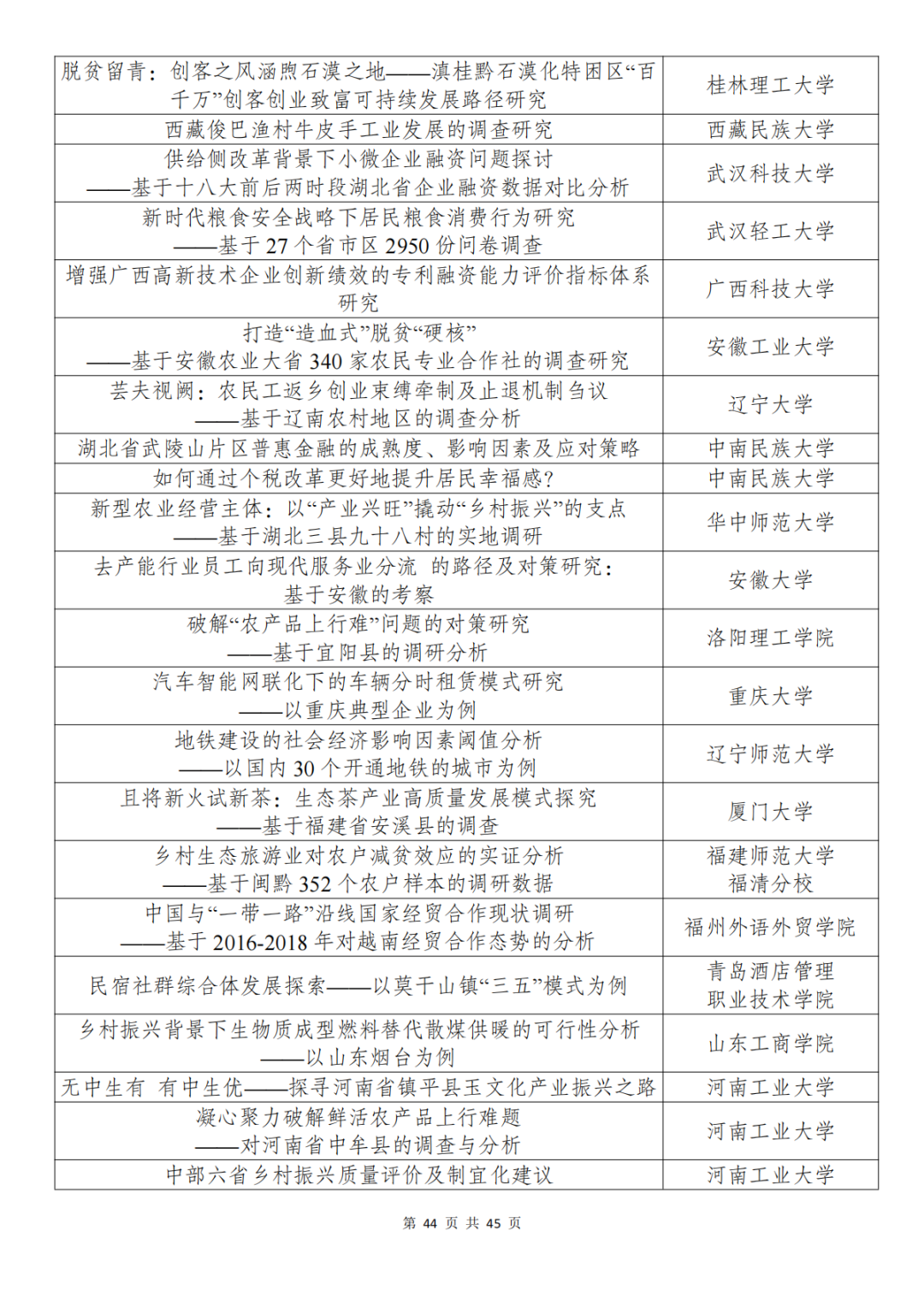
图片

图片

图片

图片

图片

图片

图片

图片

图片

图片


图片

图片

图片


图片

图片

图片

图片


图片

图片

图片

图片

图片

图片

图片

图片

图片

图片

图片

图片

图片

图片

图片

图片


图片

图片

图片

图片

图片

图片

图片

图片

图片

图片


图片

图片


第十七届“挑战杯”全国大学生

课外学术科技作品竞赛授奖名单

图片

图片

图片

图片

图片

图片

图片

图片

图片

图片

图片

图片

图片

图片

图片

图片

图片

图片

图片

图片

图片

图片

图片

图片

图片

图片


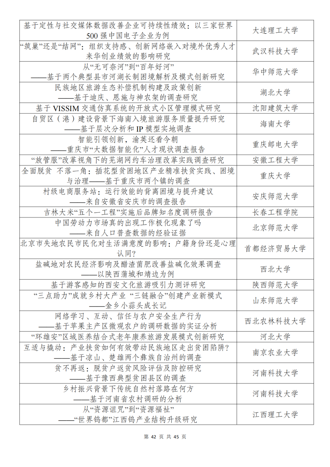
第十七届“挑战杯”全国大学生

课外学术科技作品竞赛授奖名单

(港澳地区)

图片

图片

https://mp.weixin.qq.com/s/ZMMXSmDXzg71OM1cwizC5Q